View Procedure

Procedure NameBorder inspection for animals and animal products
Description

Category

Import Permit

Responsible Agency       

Ministry of Agriculture
Address: The Director of  Veterinary and Livestock Services

P.O. Box 162

MBABANE.

Phone: 2404 2731/9 or 2404 6362

Legal base of the Procedure

 The Veterinary Public Health Act, 2013

Fee

 SZE varies. 

Required Documents

No.

Type of information

Note
1 Import permit
2 Animal products are properly identified and marked
3

Appropriate transport and duly sealed consignment.

 

4

Health certificate form exporting country

Process Steps

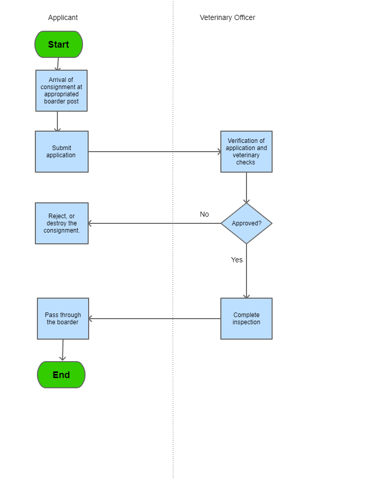
Step 1

Notification of arrival of imported livestock 24-48 hours before crossing border

 
Step 2 Submission of required documents and consignment at the appropriate border post
Step 2

Each consignment has undergone official veterinary checks in the border inspection post including, at least, a systematic documentary check, identity check and, as appropriate, a physical check.

Legal measure bases:

  1. Importation of stock - Reg 6.6, 6.10, 6.11 ADA
  2. Inspection of stock – Reg 8 ADA
  3. Inspection procedures – Sect 23 VPH
  4. Detention for non-complying products Sect 12 (g - h)

Step 3

An officer may take samples from each consignment presented for importation for further inspection or examination if necessary and the owner of a consignment shall pay for sampling and testing.

Step 4

A consignment submitted for inspection, which is found to comply with these regulations shall be passed by the inspecting officer and admitted into Eswatini

Step 5 A consignment submitted for inspection, which is found not to comply with this Act shall be sent back, or destroyed at the expense of the owner of the consignment.

 

CategoryImport

The following form/s are used in this procedure
TitleDescriptionCreated DateUpdated DateIssued By
No results found.
This procedure applies to the following measures
NameMeasure TypeAgencyDescriptionCommentsLegal DocumentValidity ToMeasure Class
Prohibition of the importation, exportation and movement of animals, and animal productsProhibited Goods The Minister for Agriculture may make regulations to prohibit the importation, exportation and movement of: (i) animals, animal products or any other thing likely to introduce or spread disease among stock and other animals; and (ii) containers and vehicles used for the conveyance of animals, animal products or any other thing likely to spread disease amongst stock and other animals; There may be also restriction and prohibition of: (i) the importation, exportation and movement of live virus or other pathogenic agent capable of causing disease in animals or of serum, vaccine or other biological or chemical products intended for the treatment of animals; or (ii) the use of biological or chemical products for the treatment of animals.The restriction and prohibition being effected by any necessary means, including the establishment of sanitary cordons by an officer guarded by or composed of officers who, in addition to other officers, may: (iii) stop and search persons, containers and vehicles; and (iv) examine and detain animals, animal products or any other thing likely to introduce or spread disease amongst stock and other animals and disinfect or destroy them or do both, with or without compensation The Animal Diseases Act, 196509-09-9999Good
Inspection procedure for importInspection Requirement The respective consignment enters Eswatini through the approved border inspection post.The inspection is mendatory.The Veterinary Public Health Act, 201309-09-9999Good