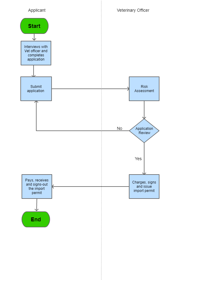
| Importation of stock | Permit Requirement | | Anyone desirous of importing stock into Eswatini shall first make application to the Director of Veterinary Services for a permit | An importer may request assistance from any Veterinary Official. | The Animal Diseases Act, 1965 | 09-09-9999 | Good |
| Import procedures | Permit Requirement | | An application for a permit to import animal products shall be considered only if submitted to the Director, and for commercial purposes, such as permit can only be considered for local business operation | This is the responsibility of the importer | The Veterinary Public Health Act, 2013 | 09-09-9999 | Good |
| Restriction on importation | Permit Requirement | | (a) No person shall, without the written permission of the Director of Veterinary Services, import any animal product, including:
(I) Milk and milk products;
(II) Uncooked meat, organs and viscera of cattle, sheep, goats, pigs and other cloven hoof stock;
(III) The hides and skins of such stock; or
(IV) Hair, bristle, horns, hoofs, bones, blood and manure of any such stock;
(b) Any vegetable products including grass, grass hay, straw, lucerne, hay, maize stalks and kaffir corn stalks, but excluding tobacco and its products, industrial timber, basket ware, maize, kaffir corn, ground nuts, fruit and vegetables in bags, fruit and vegetables in boxes or crates without grass or straw, and walking sticks, ornaments and curios made of wood.
| Application must be made to the nearest veterinary office | The Animal Diseases Act, 1965 | 09-09-9999 | Good |
| Conditions and applications for importation | Permit Requirement | | 1) A person shall not import into Swaziland any animal product without a written permission from the Director.
2) An application for a permit to import animal products shall be considered only if submitted to the Director, and for commercial purposes, such a permit can only be considered for local business operators;
3) The applicant shall prove the availability of skill in the food business, necessary storage capacity or respective processing conditions in an approved food premises as far as food of animal origin is concerned.
4) Where the need arises, the SVO ‐VPH inspect the receiving place before issuing a permit if the need arises.
5) The applicant shall prove that he has the necessary means for transport and, as appropriate, quarantine or storage facilities.
6) Animal products shall originate from:
a) A third country without restriction to export such animal products due to animal disease, in accordance with the Animal Disease Act no. 7 of 1965 and international sanitary standards;
b) A slaughter facility or establishment included in a list approved by the Director. The list shall specify which type of animal products are approved for import.
| The Director may issue such permit subject to such conditions as may deem necessary to impose in accordance with sanitary standards and which shall be specified. | The Veterinary Public Health Act, 2013 | 09-09-9999 | Good |
| Health certificate for imports of stock | Permit Requirement | | 1) Animal products shall be accompanied by a veterinary health certificate issued by the competent authority of the third country, in one of the official languages of Swaziland.
2) The veterinary health certificate shall bear an official stamp on every sheet of the certificate if it consists of more than one page;
3) The veterinary health certificates under subsection (1) shall bear a unique identifying number which shall appear on all pages;
4) The veterinary health certificate shall be issued before the consignment to which it relates leaves the control of the competent authority of the third country of dispatch.
| Consignments without attestation and health certification may not be imported. | The Veterinary Public Health Act, 2013 | 09-09-9999 | Good |
| Inspection of stock | Inspection Requirement | | Any official appointed for the purpose by the Minister may enter upon any place whatsoever for the purpose of ascertaining whether any stock found in such place is suffering from a disease, or for the purpose of ascertaining whether the regulations in respect to the cleaning and disinfection of the said place have been properly carried out. | Border inspectors are delegated to deny entry to non-compliant consignments. However, the importer has a right to appeal to the delegated veterinary officers up to the Director. | The Animal Diseases Act, 1965 | 09-09-9999 | Good |
| Inspection procedure for import | Inspection Requirement | | 1) Animal products shall not be admitted into Swaziland unless:
a. The respective consignment enters Swaziland through the approved border inspection post;
b. Such consignment is accompanied by the import permit in its original and a veterinary health certificate issued by the country of origin, complying with requirements specified under section 22;
c. The animal products are properly identified and marked;
d. Each consignment has undergone official veterinary checks in the border inspection post including, at least, a systematic documentary check, identity check and, as appropriate, a physical check.
2) An officer may take samples from each consignment presented for importation for further inspection or examination if necessary.
3) The owner of a consignment shall pay for sampling and testing.
4) A consignment submitted for inspection, which is found to comply with these regulations
5) Shall be passed by the inspecting officer and admitted into Swaziland.
6) A consignment submitted for inspection, which is found not to comply with this Act shall be sent back, or destroyed at the expense of the owner of the consignment.
7) The Director may issue guidelines to describe the procedures to be applied by the officers at
8) The Border Inspection Posts.
| Border inspectors are delegated to deny entry to non-compliant consignments. However, the importer has a right to appeal to the delegated veterinary officers up to the Director. | The Veterinary Public Health Act, 2013 | 09-09-9999 | Good |
| Quarantine of stock | Test Standard | | 1) An official may impose provisional quarantine and isolate in a place to be pointed out by him any stock amongst which an outbreak or suspected outbreak of disease has occurred, or any other stock which have been or are suspended of having been in contact with infected stock.
(2) Such isolation and provisional quarantine shall not exceed a period of thirty days unless authorised by the Minister or Director of Veterinary Services, and the official isolating or imposing provisional quarantine on the stock shall at once inform the District Officer of the district and within a reasonable time obtain the authority of the Director of Veterinary Services or Senior Veterinary Officer for such isolation.
(3) Costs incurred in connection with the isolation shall be recoverable from the owner of the stock.
(4) The owner of any stock isolated under the provisions of this regulation may be ordered by an official to furnish such number of efficient herds as in the opinion of such official shall be necessary to herd and isolate such stock.
(5) A person who moves any stock or causes such stock to be moved to or from a place of isolation mentioned in this regulation, without permission in writing of an official shall be guilty of an offence.
| Arrangements for quarantine are to be completed as a pre-requisite to application for import permit. | The Animal Diseases Act, 1965 | 09-09-9999 | Good |